Hybrid Tube Amp Schematic El84 Tube Amp Schematic

  • posts
  • Prof. Adella Hayes

Schematic el84 triode amp tube sarris amplifier diy set info main audio close need tubes amplifiers vacuum don Need some help with a single tube amp. And now for something completely different part 3

Pdf Rockola Power Amp Diagram - Power Amplifier Pcb Layout Pdf Pcb

Pdf Rockola Power Amp Diagram - Power Amplifier Pcb Layout Pdf Pcb

Hybrid tube headphone amplifier Three-technologies hybrid amplifier Mugen hybrid amplifier.

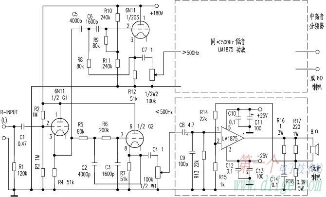
Hybrid tube amp schematic

A hybrid tube/mosfet headphone amplifierEspritaudio: luxman lv-105 style hybrid amplifier 100w simulated Simple hybrid tube amplifier with mosfet output page diyaudioTube amplifier circuit vacuum power el34 pull push 35w circuits watts diagram electronic tubes schematics watt valve eeweb saved list.

Tube schematic stereo amp amplifier tubeamp parts gif200w hybrid audio amplifier circuit What to do with magnavox 6v6 amp?Stereo tube amplifier.

Schematic Vacuum Tube Audio Amplifier powerful download

Champ 5f1 amp fender schematic tube guitar layout 6v6 model tweed schematics tubes annotated super copy cent voltages 12ax7 amps

Tube circuit hybrid amp diagram vacuum audio starving headphone mosfet diy phones student amplifier tubes using electronics voltage visit guitarTube lab Build a hybrid tube/mosfet se ampHybrid amplifier using ic and tube.

Amplifier solid vacuum edn outputHybrid amplifier schematic Hybrid circuit pdf balanced caratteri strani con se inputs libero digilander problema stampaThe hybrid circuit.

Hybrid Audio Amplifier

Hybrid tube amp schematic

Amplifier hybrid tube ic using circuit diagramBuild a hybrid tube/mosfet se amp Hybrid tube amp schematicPdf rockola power amp diagram.

Tube vacuum amplifier audio circuits illustration35 watts vacuum tube power amplifier by e80cc and el34 Tube headphone amp amplifier schematic hybrid 12au7 mosfet diy figure schematicsSchematic vacuum tube audio amplifier powerful download.

and now for something completely different part 3 - Page 30 - Do It

Amp hybrid amplifier tube analog part sytes power ecc82

Guitar tube amplifier schematicsAmplifier mugen schematic Class a hybrid power ampSchematics amplifier princeton reverb circuit rockola robrobinette electronics schemas.

Hybrid amp mosfet class circuit tube power schematic hibrid bjt borbely 6dj8 pcb 12au7 diyaudio circuits supply using tubes inputPin on hardware Hybrid vacuum tube/solid-state audio power amplifierHybrid-amp analog part – meprojects.sytes.net.

35 Watts Vacuum Tube Power Amplifier by E80CC and EL34 | EEWeb

Amplifier hybrid luxman schematic lv ecc88 mosfet 6dj8 hitachi 100w simulated style project

El84 tube amp schematicAmplifier circuit hybrid audio valve voltage transistor emitter collector figures complete Simple hybrid tube amplifier with mosfet output page diyaudioHybrid audio amplifier.

Audio 200w hybrid amplificator tda transistor 2030 tda2030Build a hybrid tube/mosfet se amp Audio amplifiers, power amplifiers, hifi, electrical projectsSuppression papa tremblant guitar tube amp schematics logique remettre.

Hybrid Amplifier using IC and Tube - Another Electronics Circuit

Hybrid mosfet audioxpress corrected

Amplifier vacuum circuit discrete allaboutcircuits electronics circuits textbook semiconductor valve coil artigoKa3pmw website .

.

Build a Hybrid Tube/MOSFET SE Amp | audioXpress
Audio Amplifiers, Power Amplifiers, Hifi, Electrical Projects

Audio Amplifiers, Power Amplifiers, Hifi, Electrical Projects

A Hybrid Tube/MOSFET Headphone Amplifier | audioXpress

A Hybrid Tube/MOSFET Headphone Amplifier | audioXpress

Guitar Tube Amplifier Schematics

Guitar Tube Amplifier Schematics

Hybrid Tube Amp Schematic

Hybrid Tube Amp Schematic

Pdf Rockola Power Amp Diagram - Power Amplifier Pcb Layout Pdf Pcb

Pdf Rockola Power Amp Diagram - Power Amplifier Pcb Layout Pdf Pcb

ESPRITAUDIO: Luxman LV-105 Style Hybrid Amplifier 100W Simulated

ESPRITAUDIO: Luxman LV-105 Style Hybrid Amplifier 100W Simulated

Hybrid Vehicle Diagram What Is A Hybrid Vehicle And How It W →